YX4505
YX4505
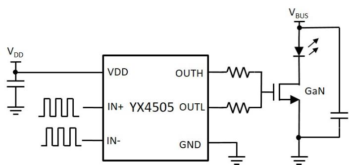
The YX4505 is a high performance single-channel low side gate driver designed for use in high-speed GaN FET and Si MOSFET applications. Its low propagation delay and high peak current make it suitable for a range of applications including LiDAR, time-of-flight, facial recognition, and power converters. The YX4505 can deliver high peak current up to 4A source and 8A sink into capacitive load. It supports rail-to-rail drive capability and split gate driver, and is TTL logic compliant with 7V maximum input voltage. The YX4505 features under voltage lockout (UVLO) and over temperature protection (OTP) help ensure the device operates safely and reliably. The YX4505 is available in an industry standard and small 6-lead DFN 2mmx2mm package with exposed pad and low parasitic inductance and resistance, suitable for high frequency power systems.
- 4V to 7V gate drive capability
- Low side ultra-fast gate driver for GaN FET/ Si MOSFET
- 1.4ns minimum input pulse width
- Up to 50MHz Fsw
- 4A/8A peak source and sink current
- Split Gate driver with programmable pull-up and pull-down driving capability
- TTL and CMOS logic input with hysteresis
- Default low output when input pins floating
- 3.4ns propagation delay
- 0.5ns fast rise and fall time
- Build-In UVLO and OTP protection
- 6-Lead DFN 2mmx2mm Package
Applications:
- GaN FET/ Si MOSFET Gate Driver
- Switching Mode Power Converters
- LiDAR, Laser Drivers, facial recognition
- Motor Drives and Solar Power
- Class-D Audio Amplifiers and Wireless Charger





